快捷导航
开启左侧

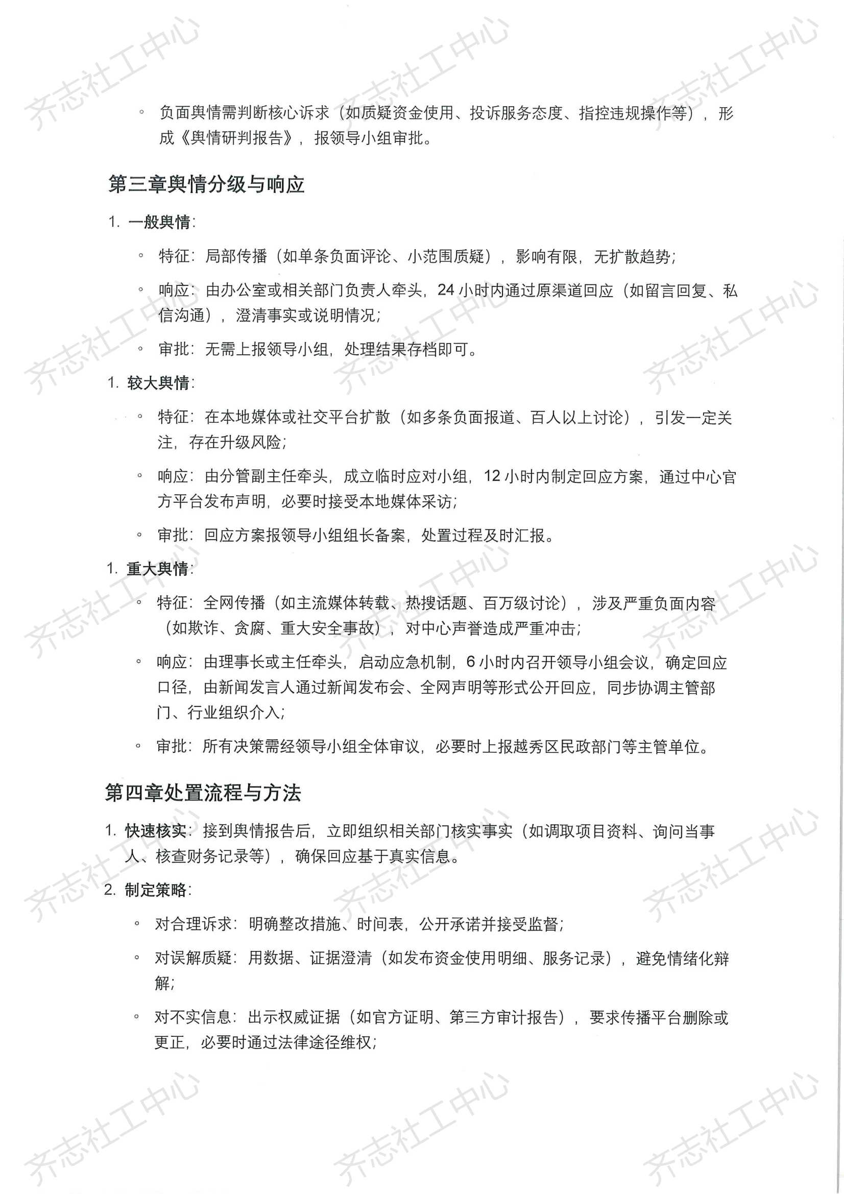
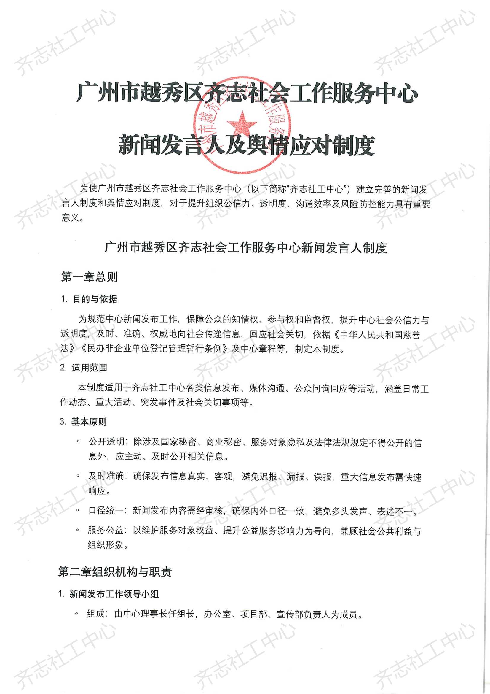
[信息公示] 齐志社会工作服务中心新闻发言人及舆情应对制度

[复制链接]
gongyi020 未绑定微信工作人员 发表于 2024-8-22 00:19:00 | 显示全部楼层 |阅读模式 打印 上一主题 下一主题
<div class="wx_rich_media_content" id="jsWxContainer"><section style="letter-spacing: 1px; line-height: 1.75; padding-right: 5px; padding-left: 5px;"><section style="margin: 10px 0%;text-align: center;justify-content: center;display: flex;flex-flow: row nowrap;"><section style="display: inline-block;width: 100%;vertical-align: top;background-position: 0% 0%;background-repeat: repeat;background-attachment: scroll;box-shadow: rgb(0, 0, 0) 0px 0px 0px;align-self: flex-start;flex: 0 0 auto;<a href=" https:="" mmbiz.qpic.cn="" mmbiz_png="" ydfvgmtldymiylfzxt8sjbbhftfgjsknqxyl4k9iaxfridtiazko5h5yndz8hjdvibmvhusl85zrpyrswbopwlveq="" 640?wx_fmt="png&from=appmsg" ""="" target="_blank"></section></section><p class="MsoTitle" align="center" style="text-align:center;"> 齐志社会工作服务中心新闻发言人及舆情应对制度_01.png 齐志社会工作服务中心新闻发言人及舆情应对制度_02.png 齐志社会工作服务中心新闻发言人及舆情应对制度_03.png 齐志社会工作服务中心新闻发言人及舆情应对制度_04.png 齐志社会工作服务中心新闻发言人及舆情应对制度_05.png 齐志社会工作服务中心新闻发言人及舆情应对制度_06.png </p></section><p style="display: none;"><mp-style-type data-value="3"></mp-style-type></p></div><p></p>
广州公益网由齐志社会工作服务中心于2014年创办,齐志是获民政部门认定的慈善组织,致力于链接资源为儿童提供多元化专业服务,改善乡村孩子的阅读条件和提升社区儿童心理健康水平。资助及公益合作热线:18520081188(备注来意) 公益合作邮箱:admin@gzqz.org
回复

使用道具 举报


4关注

262粉丝

5644帖子

会员达人更多+
广告位

信息推荐

更多+

最新信息

更多+

关注我们:齐志公益

官方微信

儿童心理云平台

服务热线:

18520081188

微信号:qizhigongyi(备注来意)

地址:广州·越秀

admin#gzqz.org

广州市越秀区齐志社会工作服务中心版权所有-广州公益网    ( 粤ICP备14025298号 )

粤ICP备14025298号 粤公网安备44010402001949